技術文章
Technical articles
更新時間:2025-09-25
點擊次數:65

【研究背景】
隨著工業化的發展,環境污染物對人類健康的威脅日益顯著。內分泌干擾化合物(EDCs)是一類廣泛存在于土壤和水系統中的新型環境污染物,對人類的生殖和內分泌系統造成嚴重影響。在中國,EDCs在地表水環境中的濃度遠超歐盟標準,對水質和人體健康構成嚴重威脅。慢性腎臟病(CKD)是一種全球性公共衛生問題,其發病率高且預后差。研究表明,EDCs與CKD的發生發展密切相關,但具體的潛在靶標和毒理學機制尚不清楚。本研究旨在利用網絡毒理學和分子對接技術,探討常見的EDCs(壬基酚NP和辛基酚OP)在CKD發生中的潛在毒性靶標和分子機制。
【研究方法】
研究結合網絡毒理學和分子對接技術,利用CTD和GeneCards數據庫獲取NP和OP的潛在靶標,并進行基因集富集分析。通過STRING數據庫和Cytoscape軟件構建蛋白質相互作用網絡,識別核心靶標。進一步利用GEO數據庫中的CKD數據集GSE66494,構建基于核心靶標的診斷模型,并進行校準和ROC曲線分析以評估模型的診斷價值。通過分子對接和分子動力學模擬驗證核心靶標與NP和OP的結合穩定性。
【研究結果】
u NP和OP的基因富集分析:
研究發現NP和OP的靶標基因主要與氧化應激、炎癥反應和免疫調節等生物功能密切相關。KEGG富集分析顯示,這些靶標基因在TNF信號通路、MAPK信號通路和IL-17信號通路中顯著富集。

u 核心靶標識別:
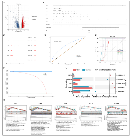
通過與CKD相關的靶標基因對比,發現49個核心靶標基因,這些基因與氧化應激、炎癥和凋亡等生物過程密切相關。

u 蛋白質相互作用網絡和關鍵基因識別:
利用Cytoscape軟件,研究識別出五個關鍵基因:TNF、MAPK3、ESR1、FOS和BCL2。

u 關鍵基因的診斷模型構建:
基于這五個關鍵基因構建的列線圖模型在CKD診斷中表現良好,校準曲線和ROC曲線均顯示模型具有良好的診斷價值。
u 單基因GSEA富集分析:
五個關鍵基因通過影響多種生物途徑參與CKD的發展,其中多個免疫相關信號通路顯著富集。

u 免疫細胞浸潤分析:
研究發現八種免疫細胞在CKD中的浸潤水平顯著變化,關鍵基因與多種免疫細胞的浸潤水平密切相關。

u 分子對接結果:
分子對接結果表明,ESR1(-6.8 kcal/mol)、MAPK3(-7.2 kcal/mol)和TNF(-7.8 kcal/mol)與NP和OP的結合能zui低,表明這些蛋白是NP和OP的主要作用靶標。

u 分子動力學模擬分析:
分子動力學模擬進一步驗證了ESR1、MAPK3和TNF蛋白與NP和OP之間相互作用的穩定性。
均方根偏差(RMSD)分析:RMSD曲線顯示,NP、OP與ESR1蛋白形成的復合物的RMSD值在整個模擬過程中保持在約0.2nm范圍內,表明該復合物結構穩定。在MAPK3組中,NP與MAPK3蛋白的RMSD曲線波動最小,穩定性優于共晶配體。OP與MAPK3蛋白的RMSD曲線在45ns處有小幅波動后恢復穩定,波動范圍約0.3nm。TNF組中,NP和共晶配體與TNF蛋白的RMSD曲線幾乎wan全重疊,穩定性接近且較強,OP與TNF蛋白的RMSD曲線波動范圍略大,但仍小于0.3nm,表明OP與TNF的結合穩定性略低于NP和共晶配體。
均方根波動(RMSF)分析:RMSF曲線顯示,所有復合物中氨基酸殘基的波動程度均小于1nm,表明復合物整體穩定性良好。
回轉半徑(Rg)分析:Rg曲線顯示,所有復合物的Rg值在模擬過程中波動較小,分別穩定在約1.85nm、2.05nm和2.15nm,表明復合物結構緊密且穩定。
氫鍵數量分析:在ESR1組中,NP、OP與ESR1蛋白形成的復合物的氫鍵數量分別穩定在約1-2、1和2個。在MAPK3組中,NP、OP與MAPK3蛋白形成的復合物的氫鍵數量均穩定在約1-2個。在TNF組中,共晶配體與TNF蛋白形成的復合物的氫鍵數量穩定在約2-3個,而NP、OP與TNF蛋白形成的復合物的氫鍵數量均穩定在約1-2個。這表明所有復合物均形成了良好的氫鍵網絡,增強了結合的穩定性。
自由能分布分析:自由能分布圖顯示,NP和OP與ESR1、MAPK3和TNF蛋白形成的復合物均形成了單一且平滑的zui低能量簇,表明這些復合物具有較高的結合穩定性。其中,OP與TNF蛋白形成的復合物的自由能分布圖出現了多個zui低能量簇,表明其結合穩定性略低于其他復合物。
結合自由能計算:使用MM/GBSA方法計算的平均結合自由能顯示,ESR1與NP、OP的結合自由能分別為-30.27 kcal/mol和-26.33 kcal/mol;MAPK3與NP、OP的結合自由能分別為-36.78 kcal/mol和-35.82 kcal/mol;TNF與NP、OP的結合自由能分別為-44.51 kcal/mol和-43.67 kcal/mol。這些負值表明NP和OP與蛋白結合緊密,其中NP與MAPK3蛋白的結合自由能zui低,表明MAPK3可能是NP的最佳結合靶標。
綜上所述,分子動力學模擬結果證實了NP和OP與ESR1、MAPK3和TNF蛋白之間相互作用的穩定性,其中NP與MAPK3蛋白的結合尤為穩定。這些發現為理解NP和OP在CKD中的潛在毒性機制提供了重要的結構基礎

【研究結論】
本研究通過網絡毒理學和分子對接技術,識別出NP和OP在CKD中的五個關鍵基因TNF、MAPK3、ESR1、FOS和BCL2,并構建了具有良好診斷價值的列線圖模型。分子對接和分子動力學模擬結果表明,NP和OP與這些關鍵基因具有良好的結合親和力和穩定性,暗示它們可能是NP和OP誘導CKD的主要作用靶標。這些發現不僅為理解NP和OP在CKD中的潛在毒性機制提供了理論依據,還推動了網絡毒理學和分子對接技術在環境污染物研究中的應用。
然而,研究也存在局限性,如未涵蓋所有EDCs且結果需臨床研究進一步驗證。

Pei J, Peng J, Wu M, Zhan X, Wang D, Zhu G, Wang W, An N, Pan X. Analyzing the potential targets and mechanisms of chronic kidney disease induced by common synthetic Endocrine Disrupting Compounds (EDCs) in Chinese surface water environment using network toxicology and molecular docking techniques. Sci Total Environ. 2025 Jan 1;958:177980. doi: 10.1016/j.scitotenv.2024.177980. Epub 2024 Dec 9. PMID: 39657341.